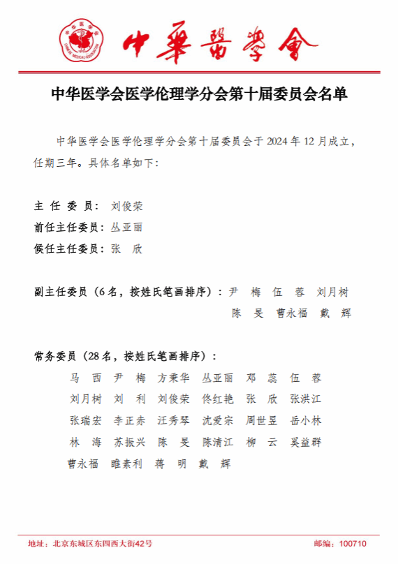
本网讯 12月14日下午,中华医学会医学伦理学分会第十届委员会在北京举行了换届选举,我校人文社会科学研究所所长刘俊荣教授当选为中华医学会医学伦理学分会第十届委员会主任委员。选举工作由中华医学会组织管理部主持。

中华医学会医学伦理学分会换届选举会议

刘俊荣教授当选医学伦理学分会主任委员,是国内医学伦理学界对我校医学伦理学工作以及医学人文学科建设、人才培养、科学研究等工作的高度认可,也是对他长期在医学伦理学领域耕耘探索的充分肯定。刘俊荣教授目前还担任了教育部高校医学人文素养与全科医学教学指导委员会委员、国家卫健委医学伦理学专家委员会委员、广东省医务社会工作研究会会长、《中国医学伦理学》杂志副主编、《医学与哲学》杂志编委员会副主任等学术兼职。在12月7日召开的国家医学考试中心试题开发专家委员会换届大会上,刘俊荣教授获聘为国家医师资格考试医学人文试题开发专家委员会副主任委员,并获国家医师资格考试试题开发工作“突出贡献奖”。
长期以来,学校十分重视医学伦理学教育教学及医学人文学科建设,我校的医学伦理学团队,近年来获得国家社科基金项目3项,在Nature子刊Humanities and Social Sciences Communications、《伦理学研究》、《自然辩证法通讯》等权威刊物上发表学术论文80余篇,并有多篇论文被《新华文献》《人大复印报刊资料》全文转载,主编了国家级“十一五、十二五”规划教材《医学伦理学》和国家级“十三五”“十四五”规划教材《护理伦理学》,获得了医学伦理学国家级一流本科课程、人文医学二级学科博士授权点等。